Growth Modulators for Teens
Discover how Dr. Rajesh uses growth modulators for teens at The Smile Super Speciality Dental Clinic, Hyderabad’s best dental clinic.

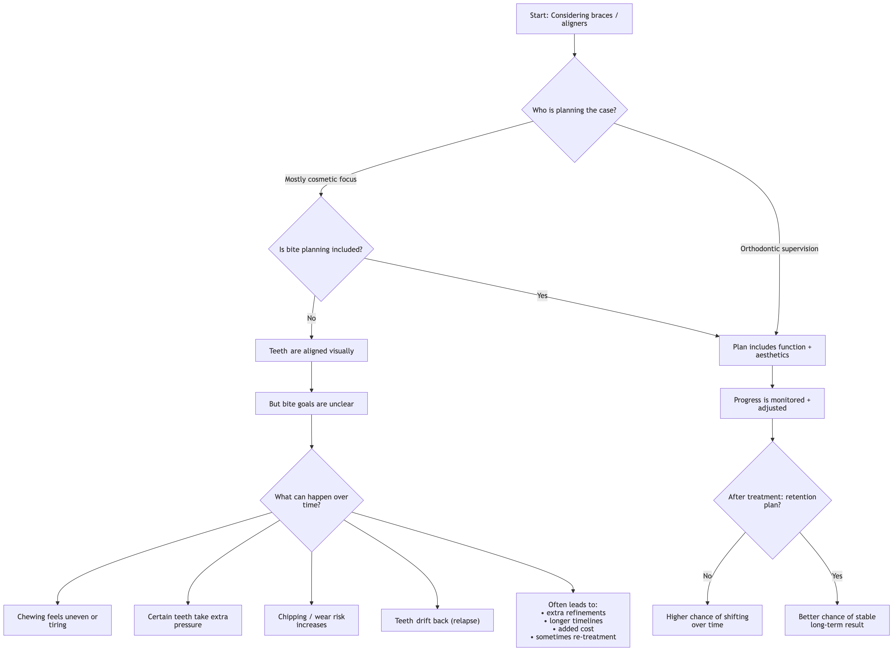
If you’re thinking about braces or clear aligners, you’ve probably heard both sides:
“Any dentist can do it.”
“Only an orthodontist should.”
The honest answer is simpler than the internet makes it sound: Some cases are straightforward. Others need deeper bite planning and closer monitoring.
This guide is for patients who want clarity before they commit months of time (and money) to orthodontic treatment.
Note: This article is educational and does not replace medical advice. A consultation is the safest way to understand what your bite and teeth need.
A general dentist is trained to diagnose and treat a wide range of dental concerns — prevention, fillings, crowns, gum care, and overall oral health.

In short: Straight teeth are what you see.
A stable bite is what you live with.
A smile can look great in photos and still feel wrong when you chew.
Bite planning is important because it influences:
A good orthodontic plan isn’t only “make it straight.”
It’s “make it straight in a way that stays stable and feels right.”
Today, many clinics offer aligners and braces.
So the better question is not: “Do you offer braces or aligners?”
It’s: “Who is designing the plan, and how will my bite be protected throughout treatment?”
That’s the difference between buying a product and starting a guided clinical process.
Clear aligners can be a great option for many adults:
But aligners are not equally predictable for every type of movement.
In simple terms:
A responsible provider will tell you:
If you hear “aligners can fix anything quickly” without a bite conversation, slow down and ask questions.
Not every case is complicated. But orthodontic supervision becomes more valuable when:
Before you start braces or aligners anywhere, ask:
A good clinic will answer these clearly and without pressure.
A good consultation usually includes:
You should leave with clarity — not confusion.
At Smile Dental Clinics, the goal is simple: Clarity first. Decision second.
We start by listening, then use digital scanning to help you see what we see, then explain options, timelines, and costs clearly.
Orthodontic planning is led under orthodontic supervision, and Dr. Rajesh Kumar Y is the industry legend with over 33 years of experience and in Orthodontics done with MDS as well, along with his role as a Professor.
If you’re considering braces or aligners, a consultation helps confirm:
If you’re in Hyderabad (Kondapur) or Vizag, you can book a consultation through WhatsApp.
Is it wrong to get braces or aligners from a general dentist?
Not necessarily. Some cases are straightforward. The key is whether your plan includes bite goals, monitoring, and a retention strategy — and whether an orthodontist is involved when complexity increases.
Are clear aligners right for everyone?
No. Many mild to moderate cases do well, but some movements are less predictable and may require refinements or alternative approaches.
What should I ask before starting braces or aligners?
Ask who is planning your case, what your bite goal is, how follow-ups will be handled, and what your retention plan is after treatment.
Why does retention matter after braces or aligners?
Because teeth can shift over time. Retention is part of protecting the result, not an optional add-on.
If you’re deciding between an orthodontist and a general dentist for braces or aligners, don’t only ask: “Will my teeth look straight?”
Also ask: “Will my bite feel stable and comfortable when this is done?”
That one question protects your outcome.
‍
Sources:
General explanation of orthodontist vs dentist and orthodontic focus
Colgate India: Orthodontist vs Dentist: Who Should You See?
Overview of orthodontist training path (additional orthodontic residency/training)
Colgate: How To Become An Orthodontist
Evidence overview on clear aligners (effectiveness and limitations; systematic review)
Progress in Orthodontics (2018): Clinical effectiveness of Invisalign orthodontic treatment: a systematic review
‍

Discover how Dr. Rajesh uses growth modulators for teens at The Smile Super Speciality Dental Clinic, Hyderabad’s best dental clinic.